咨詢熱線:
13662823519
您當前的位置: 
貨期:現貨
品牌:北斗儀器
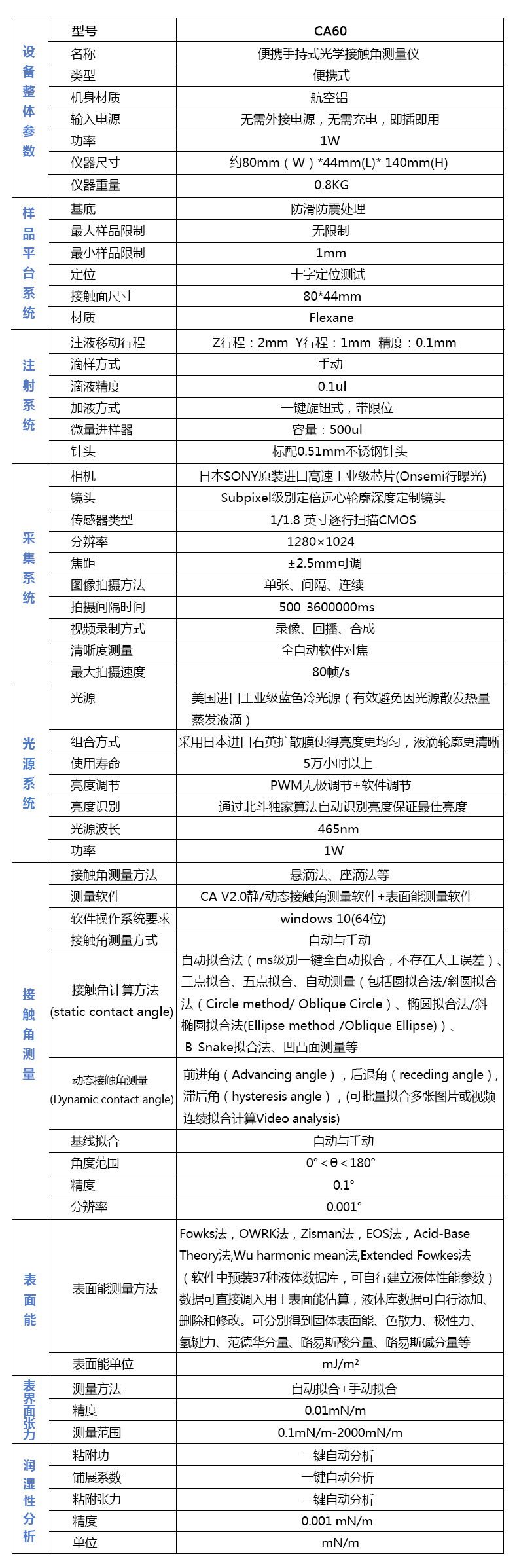
型號:CA60
產地:江蘇蘇州
名稱:便攜手持式光學接觸角測量儀

接觸角(Contact angle)是指在氣、液、固三相交點處所作的氣-液界面的切線,此切線在液體一方的與固-液交界線之間的夾角θ,是潤濕程度的量度。
.
本機用于測試和分析液體在固體表面的接觸角、液體的表面張力、固體的表面能等。實現對固體表面的親/疏水性分析、潤濕性分析、潔凈度檢測、處理效果評估,以及液體被競爭、吸附、吸收和鋪展等過程分析。廣泛應用于化工、醫藥、食品、電子、印染、噴涂、軍工和科教等眾多領域的測試與研究。






眾所皆知,軟件是一臺儀器的靈魂所在,組成系統的硬件雖為測量提供了基礎,但只有在軟件的支持下,才能完美地實現硬件的功能,充分發揮其潛力,使系統的總體功能和性能如虎添翼。
本公司研發定制的CAPST V2.0 靜/動態接觸角測量軟件+表面能測量軟件專用測控軟件自2010年開始就面向客戶提供使用,經過10年來膠粘帶行業客戶的使用反饋、使用要求、國家標準和國外標準的融合,已經達到一個很成熟穩定的狀態。
擁有自主知識產權的軟件控制系統(行業內極少),在對以后軟件升級,新標準更換的時候起到一個很大的優勢,保證測試手段和測試標準走在行業前端位置。
| 測試報告


精細機械:系統的框架選用高質量的進口高強度氧化保護鋁型材并烤漆處理,所有的其它主要組件也都是由鋁合金,不銹鋼和銅合金通過精密制作而成。保證儀器極強的穩定性。
精密定位:系統所有的線性移動單元,確保傳動平穩、輕松和精細。
成像系統:作為標準配置CA-200采用了行曝光(Rolling Shutter)高分辨率CMOS圖像傳感器配合pomeas0.7-4.5遠心輪廓鏡頭。保證最佳的成像效果。同時亮度連續數字可調的高強度背光冷光源為成像提供了均勻的背景照明。優質鏡頭和高分辨率相機能夠以理想的尺寸和亮度在圖像中顯示出液滴,即使是非常小的液滴。
![]()
![]()
領先的軟件平臺 :軟件是整個測量系統的靈魂和大腦 。 CAPST V2.0 軟件 為用戶提供了范圍廣泛的功能和特性 ,而且其中的許多項目在這一 領域均是出類拔萃 。作為一光學方法,測量的精度取決于成像的質量和后著的處理、分析和計算方法 。 其中采用的亞像素( sub-pixel)液滴坐標檢測 ,自動液 /固 /流 -三相接觸線識別 , 液滴全輪廓分析 ,和基于連續信息反饋的液滴監視功能等構成了軟件的核心組件,而且這一切又都能實時完成。具備雙邊接觸角自動測量快速擬合功能,分析液體與固體的表面潤濕性能、更準確的分析表面的實際潤濕情況。
自動控制:作為標準配置CA-200配備了專業級軟件控制的精密自動液體分配系統AD(Automatic Dispensing)。采用精密線性直線導軌滴液,控制精度可達0.1ul,確保測量的準確性和重復性,普賽特人改變傳統導液管進液的方式,采用推桿直頂式結構,更方便進樣器的清洗及更換,同時避免了傳統導液管進樣排空氣難且需專業人士操作的難題。它既可裝載高精度氣密玻璃微量注射器(如用于需精密/精細體積控制的測量)又可配置一次性塑料注射器(如用于難清洗的液體樣品測量);當液體用完后,可直接通過配送的5ml燒杯進行自動加液。
軟件自動生成報告,其中涵蓋word、excel、PDF圖文、譜圖等多種數據報告。
軟件自動生成報告,其中涵蓋word、excel、PDF圖文、譜圖等多種數據報告。
基線自動傾斜功能,可修正由于樣品傾斜或機臺傾斜時的差異。
分級管理系統,權限管理。分實驗員與管理員。避免人為數據的改動影響測試結果。
具備雙邊接觸角測量快速擬合及對比功能,更全面量分析液體與固體的表面潤濕性能、更準確的分析表面的實際潤濕情況;
動態拍攝、視頻快速測試,可以連續性記錄測試接觸角的變化,再由軟件自動批量擬合;
具備歷史數據庫功能,記錄每一次的測試結果,可追溯歷史測試結果。
專利設計產品,隨時隨地相測就測。
直滴式進液模塊,滴液精準可靠。
輕觸式設計理念,不受樣品的尺寸限制,單手操作,一鍵測試。



1.usb2.0數字CCD攝像頭 1個
2.高精度加樣系統 1套
3.表界面分析測量系統應用軟件 1套
4.說明書紙質一份及說明書電子版 1份
5.保修卡及合格證1份
6.快速加液治具 1套
7.500ul進樣器1個
8.數據線1條

聯想超薄i3筆記本電腦 一臺
電腦為選配件 客戶可以自配








? 10年行業經驗,專業從事檢測設備的研發、設計、制造、銷售與服務。 ? 擁有5名具有超過12年行業經驗的工程師團隊,現已獲得國家高薪企業和20+項資質證書。 | ![]() |
![]() |
? 采用進口零部件,產品用料保質保量,加工工藝安全嚴謹,公司擁有先進的檢測技術和完整的質量控制系統。 ? 每個產品必須經過7道檢測環節:校隊圖紙、零部件檢測、表面處理、外觀檢測、組裝、校準、QC全檢入庫。 |
? 擁有超2500㎡現代化規模生產基地,生產設備齊全,各種試驗機月總備貨量高達200臺保障快速供貨。 ? 與知名物流順豐、德邦保持長期合作關系。運輸采用纏繞膜整機包裹,邊角采用珍珠棉保護,設備采用紙托或木箱包裝。 |
|
![]() |
? 廣東省內專業工程師送貨上門,現場安裝及使用培訓,并且在華東、西南地區設立分公司提供更高效便捷的服務。 ? 行業內率先推出3年質保,售后服務由廠家直接跟蹤,7x24小時極速響應,一對一上門服務。 |

















